
MIL-PRF-8565/13A
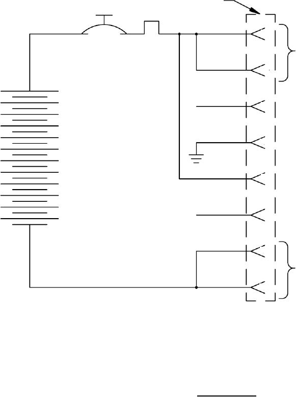
RECEPTACLE
(SEE 3.5.5)
14 AWG
1+
20 AMPERE THERMAL OVERLOAD
BATTERY POS.
(TRIP-FREE) CIRCUIT BREAKER
TYPE MS3320-20
14 AWG
2+
(SEE 3.5.12)
3
NOT USED
14 AWG
4
CHASSIS GROUND
20 VOLTS
NOMINAL
20 AWG
5
BATTERY SENSE LINE
NOT USED
6
14 AWG
7-
BATTERY NEG.
14 AWG
8-
NOTE: WIRE SIZES ARE MINIMUM.
FIGURE 2. Wiring diagram.
10
For Parts Inquires submit RFQ to Parts Hangar, Inc.
© Copyright 2015 Integrated Publishing, Inc.
A Service Disabled Veteran Owned Small Business